Ladegerät für den kleinen Geldbeutel

Hier können qualifizierte Reparaturanleitungen eingestellt bzw. erlesen werden! Kommentare dazu jeweils in den dem Thema ähnlichsten Bereich ! Entsperrung für Einstellung eines Tutorium´s durch die Administratoren!
Gesperrt
Benutzeravatar
Schnibbelwind
Gelegenheitsfahrer
Beiträge: 129
Registriert: 28.10.2013, 10:07
Motorrad Typ: ZZR-600 E *93
Status: Offline

Ladegerät für den kleinen Geldbeutel

Beitrag von Schnibbelwind »

Moin.

Ladegeräte gibt es wie Sand am Meer, von 10€ bis 100€+. Hier wird gezeigt wie man sich sehr einfach ein anständiges geregeltes Ladegerät bauen kann. Es kommt zwar nicht ganz an die Preise der Massenfertigungen ran, aber wer den Ansporn hat nicht "nur" eine schwarze Kiste zu besitzen, wo 230V rein gehen und auf magische weise 13.7V wieder raus kommen, wird hier fündig.

Herzstück des Ladegeräts ist der PB137. Ein Regelchip mit Überspannungs-, Überstrom- und Übertemperaturschutz, der eine Festspannung von 13.7V ausgibt.
Datenblatt: https://www.parallax.com/sites/default/ ... asheet.pdf
schematic-z.png
(Schaltung wird mit zwei Printtrafovarianten dargestellt)

Wie man auf dem Schaltplan sieht kommt das ganze mit sehr wenig Komponenten aus. Ein Trafo, Brückengleichrichter, der PB137 und zwei Kondensatoren. Der Rest sind Extras, zum anzeigen der aktuellen Akkuspannung.

Als Trafo eignet sich quasi jeder der eine Spannung von 12VAC bis 18VAC ausgibt. Es empfiehlt sich auf jeden Fall einen vergossenen Printtrafo zu verwenden, da diese unempfindlich gegen Feuchtigkeit sind.
Mit dem Strom welcher der Trafo im Stande ist auszugeben bestimmt man den späteren Ladestrom.

Ein Beispiel Trafo
12VAC mit 300mA (3.6VA)
AC-Spannung * Gleichrichtungsfaktor - Dioden-Spannung = Was an der Diode raus kommt.
12VAC * sqrt(2) = 16.9VDC - 0.9V = 16VDC

AC-Strom / Gleichrichtungsfaktor = Strom
0.3AAC / sqrt(2) = 0.212ADC
(sqrt = Quadratwurzel)

Um so größer die Spannung und der Strom über Diode und PB137, desto größer die Verlustleistung, also Wärmeverlust.

Maximal kann der PB137 40VDC und 1.5A schaffen, das sind aber 60W Wärmeverlust, im schlimmsten Fall! (Kurzschluss)
A: Wo hin mit der Wärme. Kühlen kann man so was mit einfachen Mitteln gar nicht mehr.
B: 60W Energie in Wärme für Draußen verballern?!

Bei der oberen Konfiguration sieht das ganz anders aus
16VDC mit 0.212A wären 3.4W, im schlimmsten Fall.
Mit einem 15VAC Trafo wären das 20.5VDC, mit 0.212A = 4.4W

Printtrafos unter 4VA sind unbedingt Kurzschlussfest. Heißt man könnte sie Kurzschließen und sie würden keinen Schaden nehmen egal wie lange man das macht.
Printrafos unter 6VA sind in der Regel bedingt Kurzschlussfest. Man könnte sie kurzschließen und es würde ganz lange nichts weiter passieren. Der Hersteller kann aber nach Norm nicht mehr garantieren das sie komplett Kurzschlussfest sind.
(VDE 0570)
Dennoch kann man sagen das in unserem Anwendungsfall alles unter 6VA Kurzschlussfest ist, da die Ladegeräte höchstwahrscheinlich nicht in einem 80°C warmen Raum arbeiten müssen.

Motorradbatterien sollen in der Regel mit nicht mehr als 0.8A geladen werden. (Die Lima lädt natürlich mit mehr Strom, aber da kommen noch mehr Faktoren zu tragen.)

12VAC->16VDC bei 0.8A wären schon 12.8W Wärme. Hier ist sind schon Kühlkörper notwendig. Daher habe ich mich für die 12VAC/0.3A/3.6VA Variante entschieden.
Da kann man eigentlich nichts falsch machen und wann braucht man schon volle 0.8A Ladestrom?!

Die Spannungsanzeige funktioniert mit Zenerdioden.
Wer hier mehr wissen will, damit ist es einleuchtend: http://www.elektronik-kompendium.de/sit ... 201211.htm

In der Simulation hat alles Funktioniert. Werde jetzt nächste Woche das Ganze bauen und testen. Wenn alles passt wird noch eine Teileliste rein gestellt und natürlich noch ein paar Bilder :D

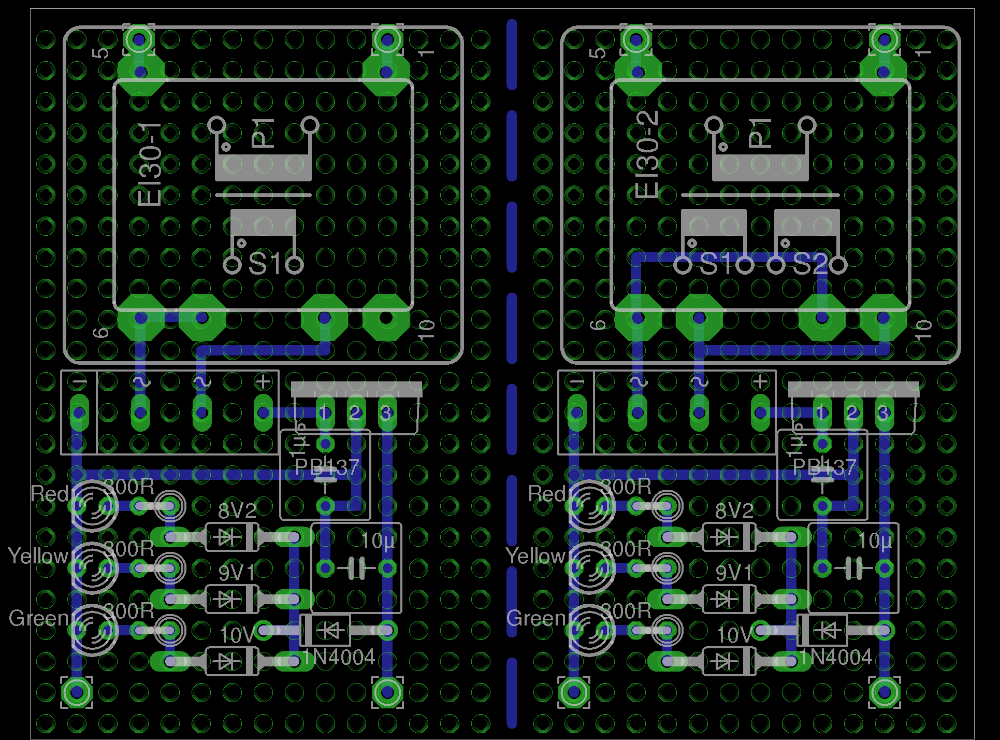
Hier die Schaltung auf einer Lötpunktplatine. (Ansicht von oben)
PCB+Vias-z.png
PCB-Vias-z.png
ZZR 600 E *93, 36tKM, ohne Ram-Air, ohne Sekundärluftsystem, abgestimmt mit Lambda-Sonde (seit 11tKM)

Meine Bilder von der ZZR 600
https://drive.google.com/folderview?id= ... sp=sharing
Gesperrt